
化學所特聘教授劉如熹研究團隊成果:革命性近紅外螢光材料以結構創新與機制演進開啟應用新篇章 榮登國際頂尖期刊
瀏覽器版本過舊,或未開啟 javascript
請更新瀏覽器或啟用 javascript
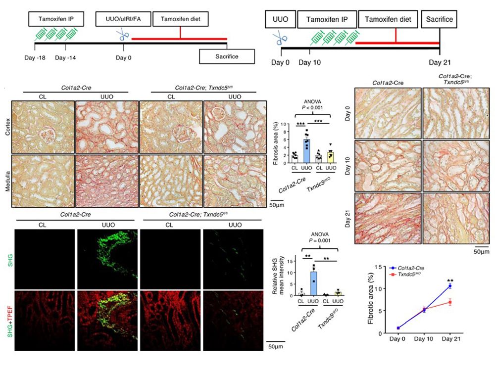
TXNDC5透過增強TGFbeta訊息傳遞而引起腎臟纖維化
基因剔除TXNDC5能有效抑制腎臟纖維化
楊鎧鍵老師實驗室研究團隊
本校醫學院藥理所楊鎧鍵副教授研究團隊發現內質網蛋白Thioredoxin Domain Containing 5 (TXNDC5)在腎臟纖維化的形成中扮演重要角色,此研究對於腎臟纖維化及慢性腎病之治療提供新的方向。該論文於2021年3月1日刊登於頂尖期刊《臨床醫學研究期刊》(Journal of Clinical Investigation)。
腎臟纖維化是慢性腎臟疾病(Chronic Kidney Disease, CKD)中常見的病理現象,隨著腎臟功能的降低,最終會導致末期腎臟疾病(End-Stage Renal Disease, ESRD),此時病人必須進行腎臟移植或血液透析才能維持生理機能。全球慢性腎臟疾病的盛行率約為9%,臺灣則約為14%;2019年全臺有39.7萬人因慢性腎臟病就醫,洗腎人口達9.2萬人,顯示腎臟疾病在臺灣是相當重要且亟需解決的問題。目前慢性腎臟疾病的治療藥物中,針對腎臟纖維化治療的選擇相當有限,許多病患即使接受治療,腎臟功能仍然持續惡化。因此,尋找針對腎臟纖維化作用的新型治療標的是相當重要的課題。
楊鎧鍵老師研究團隊過去分別在2018及2020年發現內質網蛋白Thioredoxin Domain Containing 5 (TXNDC5)在心臟(Shih YC and KC Yang, Circ Res 2018,122:1052-1068)及肺臟(Lee TH and KC Yang, Nat Commun 2020;11:4254)纖維化中扮演重要的角色。在纖維化的心臟及肺臟中TXNDC5都有高度的表現,若於小鼠中剔除(Knockout)TXNDC5可以有效地改善纖維化的情況。博士班學生陳彥廷延續過去的研究,發現TXNDC5高度表現於纖維化的腎臟當中,並主要分布在腎臟纖維母細胞內。透過細胞及動物實驗,研究團隊發現TXNDC5在腎臟纖維化的過程確實具有重要的角色。TXNDC5主要透過增加腎臟纖維母細胞中TGFβ receptor I的折疊及穩定性,藉以增強TGFβ的訊號傳遞,進而造成腎臟纖維母細胞的增生及細胞外基質的堆積,最終導致纖維化。另外在多種不同的小鼠腎臟纖維化動物模型中也證實,利用誘導型CRISPR/Cas9基因編輯技術敲除纖維母細胞中TXNDC5基因表現,能有效減緩腎臟纖維化之進程。未來楊老師團隊也將開發抑制TXNDC5活性的藥物,期望能作為腎臟纖維化及慢性腎病病患的新型治療藥物。
楊老師表示,纖維化是組織受損後的正常修復過程,然而持續且重複發生的纖維化卻會影響器官的正常功能甚至導致器官衰竭。現階段針對器官纖維化缺乏有效的治療藥物,實驗室將致力於開發抑制TXNDC5的藥物,希望能將其應用在心臟、肺臟及腎臟纖維化的患者,同時也將眼光拓展至其他組織纖維化(如肝臟纖維化),希望也能為肝硬化患者的治療帶來曙光。
參與本研究的實驗室研究人員還包括碩士畢業生趙珮宇、博士生洪振庭,合作夥伴林水龍醫師、林頌然醫師、姜文智醫師。詳細研究成果請參閱正式發表的全文:https://www.jci.org/articles/view/143645/pdf
當期焦點