
化學所特聘教授劉如熹研究團隊成果:革命性近紅外螢光材料以結構創新與機制演進開啟應用新篇章 榮登國際頂尖期刊
瀏覽器版本過舊,或未開啟 javascript
請更新瀏覽器或啟用 javascript
國立臺灣大學教職員工生因應嚴重特殊傳染性肺炎疫情差勤管理因應措施說明
具感染風險民眾追蹤管理機制表0201版本
防疫照顧假(勞動部)
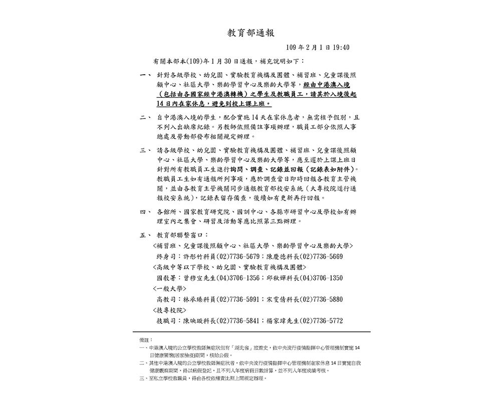
教育部通報
教育部通報附件
一、依據中央「嚴重特殊傳染性肺炎中央流行疫情指揮中心」109年2月1日所發「具感染風險民眾追蹤管理機制」、教育部109年1月30日及同年2月1日通報,及109年1月30日本校因應嚴重特殊傳染性肺炎相關防疫事宜會議決議辦理。
二、本校教職員工生自中國、香港、澳門入境(包括由各國家經中港澳轉機)者,務請於入境後起14日內勿到校上班、上課,且必須登入臺大校園傳染病管制網(https://my.ntu.edu.tw/ntuwdc/ )完成通報作業(通報資料請務必完整)。無網頁帳號者,可請同仁代理上網通報,或直接聯繫保健中心洪千惠技正 hungch@ntu.edu.tw (02-33662165) 協助,後續由保健中心彙整已通報者之資料提交教育部。
三、相關請假及差勤規定如下:
(一)學生:配合自主在家休息,無需核予假別,且不列入出缺席紀錄。
(二)教職員工:
四、倘為確診病例(應強制隔離)、疑似病例(經醫療機構通報,在檢驗結果確認前於醫院隔離)、接觸病例(應居家隔離14日),於隔離期間均核給公假
五、如因學校停課,有照顧子女之需求者,得請防疫照顧假。(請參見附件二:勞動部有關防疫照顧假說明)
六、因應防疫之急迫性,本校職員工有前述情形者,務請至校園傳染病管制網完成通報手續並告知單位主管人員後,得於事後檢附相關證明文件補辦請假或申請手續;惟如事後未能補證,則應依規定改請其他假別或適當方式處理。
七、本校教職員工未有前述旅遊史或出入境紀錄者,若有呼吸道症狀,請配戴口罩,以及生病請在家休息等個人防疫措施,以減少病毒傳播機會。面對疫情,本校相關因應措施請參閱https://my.ntu.edu.tw/ntuwdc/news.aspx。
八、本校各單位自聘人員、博士後研究員、研究助理與工讀生自中港澳入境(含轉機)者,其相關事宜,準用第二點至第六點規定。
當期焦點